定了!2026年广东成人高考时间安排(笔试+报名)最新发布与常见问题解答
当前位置:首页成考热点定了!2026年广东成人高考时间安排(笔试+报名)最新发布与常见问题解答
定了!2026年广东成人高考时间安排(笔试+报名)最新发布与常见问题解答
更新时间:2026/2/6 17:24:45栏目:成考热点来源:大牛成考网阅读(
2026年广东成人高考的报名时间尚未确定,但根据往年惯例,预计将在9月中旬左右开始报名。
2026年广东成人高考的报名时间尚未确定,但根据往年惯例,预计将在9月中旬左右开始报名。考生们可以在广东省成人高考官网上查看最新的考试公告来获取具体的时间信息。
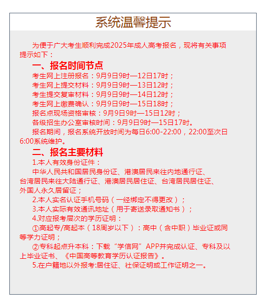
2026年广东省成人高考报名流程简单明了。首先,考生需要注册报名系统,并获取预报名号。接着,通过预报名号登录系统,填写报考信息、上传必要附件、填报志愿等。审核通过后,考生进行人脸验证,成功后即可顺利获取考位。最后,在审核截止前查看审核状态并进行缴费确认报名。
广东省成人高考采用网络报考方式,考生可在浏览器输入官网网址进入报考界面进行报名。从9月9日开始,考生们可以按流程填报相关信息,确保顺利完成报名。
对于需要提升学历的同学们来说,如何备考2026年广东成人高考是一个关键问题。建议考生们提前规划好复习计划,按照考试大纲有条不紊地进行复习。同时,多做真题,熟悉考试题型和时间分配,同时注重对重点知识点的掌握。此外,可以通过咨询大牛老师来获取更多专业的备考建议。
2026年广东成人高考即将到来,希望考生们在备考过程中积极与大牛老师在线交流,获取更多学习和备考上的帮助。相信通过大家的共同努力,一定能够取得优异的成绩,实现自己的升学目标。祝愿所有参加成考的考生们顺利通过考试,取得优异成绩!
定了!2026年广东成人高考时间安排(笔试+报名)最新发布与常见问题解答
建议收藏!2026年全国成人高考报考指南|附各省市报名系统官网登录入口
Copyright © 2003-2025 广州市天河区大牛教育培训中心有限公司粤ICP备18120811号咨询热线:
报名地址:广州市天河区五山路华南理工大学国家科技园金华园区3楼320-341室(总部)






